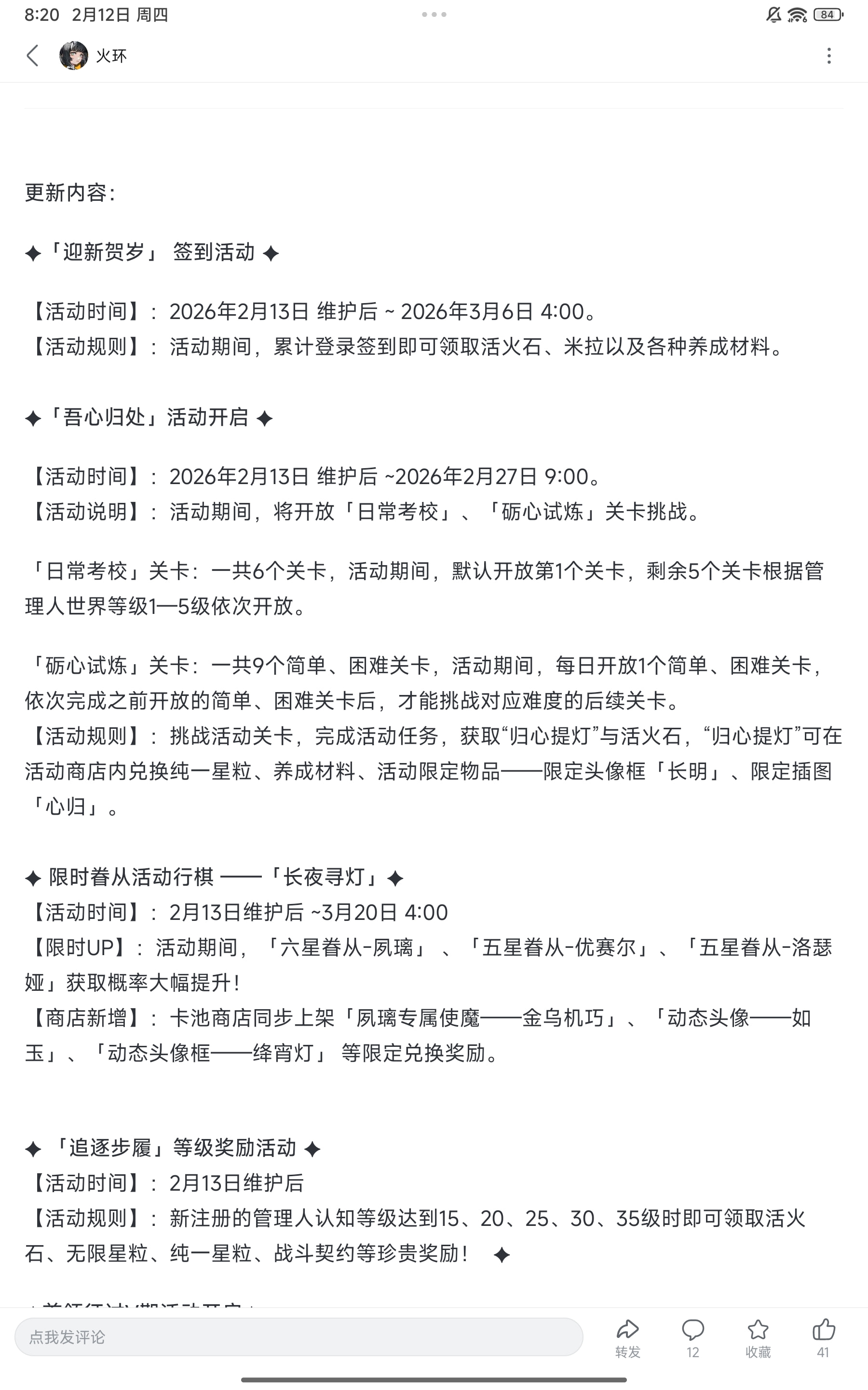
会有新剧情嘛zlb
在死之前能把白塔让我看一眼吗 ![]()
你在大世界可以看见白塔,但是点不进去,不知道有生之年能否进去…
那是…肯定的,你看这次的鼠鼠都没有任何剧情
虽然能c能奶一个高手,但是啥都没有
不是欠薪啥的传的到处都是了吗。除了卡池还能有啥呢
好吧,我道歉居然有新内容和地图
再编:收回道歉加上垫的160抽没六星是否有问题
井池,正常,体感差距大到没边
感觉是最后一舞 ![]()
bug多到能笑出声的程度也蛮离谱的
看多久发停服公告了,快一个月啥动静都没有
这周的爬塔都没有负面buff选了,估计是寄了
开始复刻了,可以埋了


